为深入贯彻落实《西北大学关于进一步推进学风建设的安排意见》,进一步提升学院学风建设水平,生命科学学院坚持立德树人根本任务,坚持“领航-筑基-育英”三维并进学风建设思路,构建“5+5+N”的学风建设模式,用制度规范习惯,用专业涵养兴趣,用助困补短图强,共同铸就学风实、学风浓、学风强的新篇章。
(一)学风实:高瞻领航学海,制度规范习惯
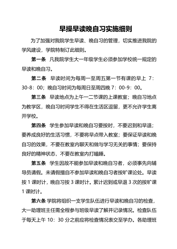
学院党政联席会将学风建设纳入“十四五”发展规划,相继出台《437437必赢国际网址关于加强学风建设的方案》《生命科学学院本科生班主任工作实施细则》《437437必赢国际网址本科生导师制实施暂行办法》《生命科学学院上课考勤制度》《生命科学学院无手机课堂管理制度》《早操早读晚自习实施细则》《学籍预警制度》《生命科学学院本科专业分流实施细则》,完善学风建设体系,健全学风机制,督促学生明确学习纪律,养成良好习惯,真正让学风实起来。

(437437必赢国际网址本科生导师制实施暂行办法)

(生命科学学院关于加强学风建设的方案)

(437437必赢国际网址本科生班主任工作实施细则)

(生命科学学院无手机课堂管理制度)

(上课考勤制度)

(早操早读晚自习实施细则)

(学籍预警制度)

(生命科学学院本科专业分流实施细则)
(二)学风浓:持续筑基素养,专业涵养兴趣
一是持续聚焦学院-专业-实验室三级网格体系,开展“纯净课堂、远离手机”“早操晨练”“晚读自习”,引导学生养成良好生活习惯、自律学习习惯,体验自律乐趣;二是搭建“院士开学第一课”、“生命科学探索”论坛、生科讲堂:启迪智慧,解读生命密码、生科导航等平台,每年举办学风主题活动30余场,传播前沿学术知识,教授科学实验方法,培养学生科研兴趣;三是结合生物专业特色开展野外实习、校内植物命名挂牌、校内劳动基地植物栽种等活动20余场,形成了具有学科特色的“标本制作工作坊”“科普征文创意大赛”等专业实践,引导学生在专业探索中发掘生物奥秘,加深专业兴趣;四是紧扣生命科学专业优势,“名师”“名家”全员协同,专业学习、科研训练、生产实习、生涯规划全过程贯穿,考研指导会、保研交流会,学长分享会、实验室海报展评、实验操作大赛、实验室vlog大赛、科研技能大赛等生科人文教育全方位浸润,真正让学风浓起来。

(晨起跑操)

(无手机课堂)

(专业教育会)

(实习动员会)

(小组讨论)

(晚自习)

(保研动员会)

(走进实验室)

(实验室安全文化知识竞赛)



(竞赛宣讲会)


(学风纪律大会)
(三)学风强:坚实育英辅航,精进补短图强
学院形成了“5+5+N”的学风建设模式,强化学生工作负责人、辅导员、专业教师、班主任、导师五位一体的学风帮扶工作小组,依托学风协会、学习委员、朋辈导师、舍长、党员五类学生骨干,全员联动推进学生学习帮扶工作。“班主任、导师联席会”“院长领航:晚间自习时光”“教授面对面指导会”等多措并举,导师、班主任共同帮助学生分析学习成绩,补习弱势科目,攻克短板难点;配备朋辈导师,及时为学困生解答日常疑问,检查作业质量,教授学习方法;夯实家校合作,学生工作负责人、辅导员定期通过专业家长会、暑期家访、电话联系等方式,保持与家长沟通,反馈学生学习生活近况,实现教育理念、方法和资源上的信息共享与互补;发挥网络帮扶优势,依托网站、微信公众号,开设“学业门诊”“趣味生科”“学在生科”等栏目,解答课后习题,科普专业知识,分享学习经验,深化专业认同,真正让学风强起来。


(班主任、导师联会)

(朋辈结对帮扶)

(同行为师活动)


(家校合作)


(“趣味生科”科普推送)
在学校“三全育人”综合改革和学部“十四五”改革启航的大背景下,生命科学学院将始终保持学风建设、人才培养与学校中心工作同向同行,坚持将学风建设作为三全育人的重要一环,积极引导学生践行学校“勤奋、严谨、求实、创新”的优良学风,坚定生物学科专业自信,努力培养具有人文情怀、社会责任、创新能力和国际视野的德智体美劳全面发展的社会主义建设者和接班人。


